中 대학서 여교수 2명
실명 선언문 발표
대만 중앙통신사 등 보도
習 3연임·톈안먼사태 비판
선언문 진위는 확인 안돼
실명 선언문 발표
대만 중앙통신사 등 보도
習 3연임·톈안먼사태 비판
선언문 진위는 확인 안돼
[인터넷에 떠돌아다니는 선언문 일부.] |
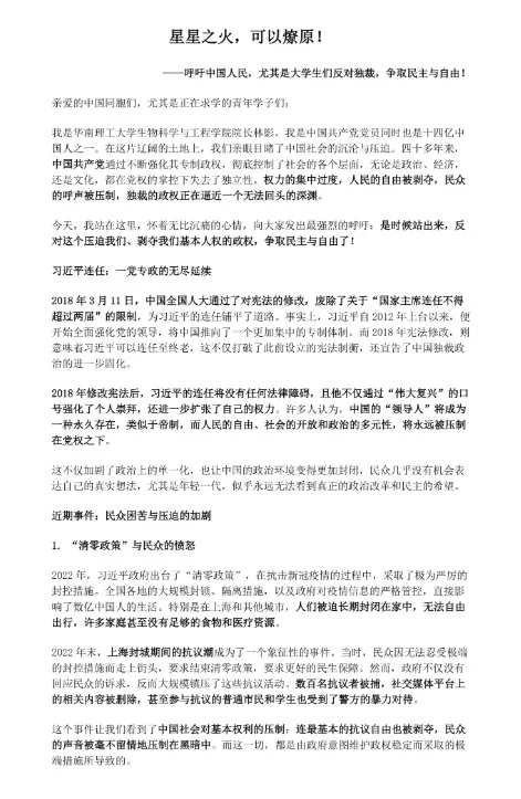
중국에 있는 대학 여교수 2명이 ‘시진핑 독재에 맞서 싸우자’는 내용의 실명 선언문을 발표했다는 보도가 나왔다.
대만 중앙통신사(CNA) 등 중화권 매체들에 따르면 지난 28일 중국 인터넷 공간에서 ‘작은 불씨가 들판을 태울 수 있다’라는 제목의 선언문이 퍼졌다.
선언문은 중국 광둥성 광저우시 화난이공대학 린잉(63) 생물과학·공학대학 학장과 같은 단과대 한솽옌(49) 교수가 쓴 것으로 돼 있다. 뒷부분에는 두 여교수의 사진과 서명, 신분증 번호, 화난이공대학 직인도 있다.
중국 바이두 백과에는 두 사람이 모두 화난이공대학에서 교수로 실제로 일하는 것으로 나와 있다.
3장으로 된 선언문은 중국공산당에 대해 ▲ 일당독재 종식과 민주선거 추진 ▲ 언론 자유 회복 ▲ 민생 및 공정사회 개선 ▲ 법치사회 건설 및 인권 보장 등 크게 4가지를 요구했다.
특히 시진핑 중국 국가주석이 2018년 주석 임기 제한을 철폐한 헌법 개정으로 3연임한 것을 정면으로 비판했다.
선언문은 “중국 지도자는 군주제와 유사한 영구적인 존재가 될 것이고, 국민의 자유, 사회의 개방성, 정치 다양성은 영원히 당권 아래서 억압받을 것”이라고 주장했다.
또 중국 정부가 금기시하는 1989년 6월 4일 톈안먼(天安門) 사태에 대해 “중국 현대사에서 가장 고통스러운 시기”라고 지적했다.
선언문은 “그러나 오늘날 중국의 교육 시스템과 사회 환경은 젊은 세대가 이 역사적 사실을 거의 알지 못하도록 만들었다”면서 대학생들이 다시 일어서야 할 때라고 강조했다.
선언문 말미에 있는 2명의 여교수 신상. |
중국의 ‘996 근무제’(오전 9시부터 오후 9시까지 주 6일 근무)를 거론하면서 “정부가 노동자 권익을 보호하기 위한 효과적 조처를 하지 않고 있다”고 비판하기도 했다.
그러면서 “도전적인 이 순간 우리 모두 함께 일어나 시진핑 독재에 맞서 싸우자”면서 “자유를 위해 독재에 반대하고 민족을 위해 일어나 싸우자”고 호소했다.
린 학장은 선언문에 자신이 중국공산당 당원이자 14억 중국인 중 한 명이라면서 “이 광활한 땅에서 우리는 중국 사회의 침체와 억압을 직접 목도했다”고 적었다.
하지만 매체들에 따르면 아직까지 위에 언급된 선언문이 린잉과 한쌍옌에게서 나온 것인지 진위를 확인할 수 없고, 두 사람 모두 이 문제에 대해 반응하지 않고 있다.
[ⓒ 매일경제 & mk.co.kr, 무단 전재, 재배포 및 AI학습 이용 금지]
이 기사의 카테고리는 언론사의 분류를 따릅니다.
기사가 속한 카테고리는 언론사가 분류합니다.
언론사는 한 기사를 두 개 이상의 카테고리로 분류할 수 있습니다.
언론사는 한 기사를 두 개 이상의 카테고리로 분류할 수 있습니다.
